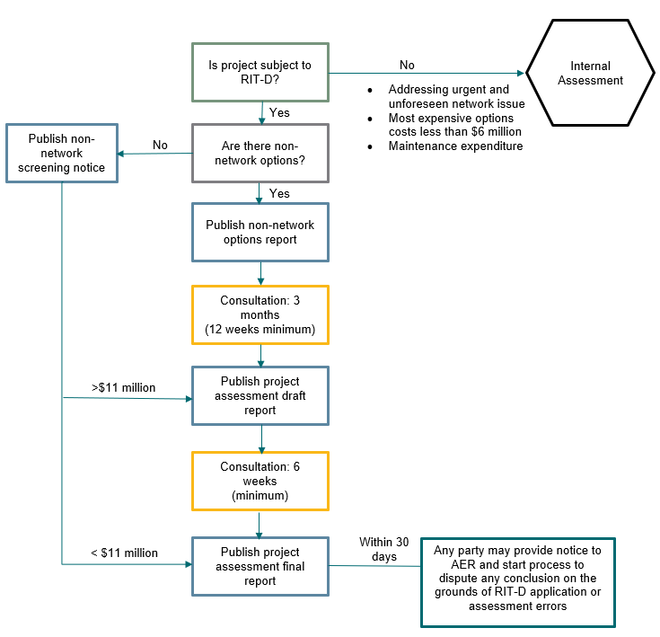
The diagram below outlines the process for the Regulatory Investment Test for Distribution (RIT-D) investments.
The RIT-D process applies to the distribution projects with the most expensive viable option cost more than $6 million.
Find out more about our RIT-D projects
